Instance Verification Kit (IVK)
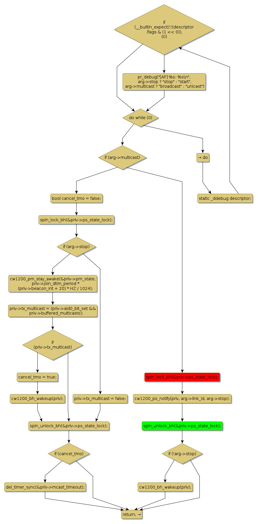
spin lock @ [59973+35+/linux-3.19-rc1/drivers/net/wireless/cw1200/sta.c]
Instance Signature: ps_state_lock
|
The Matching Pair Graph:
|
|
Function Name
|
Control Flow Graph (CFG)
|
Events Flow Graph (EFG)
|
Source Correspondence
|
|
cw1200_suspend_resume
|
|
|
[59002+21+/linux-3.19-rc1/drivers/net/wireless/cw1200/sta.c]
|